尊龙凯时·(中国游)官方网站尊龙凯时

二维码

尊龙凯时品牌网

扫一扫关注

尊龙凯时品牌网微信
当前位置: 首页 » 新闻资讯 » 品牌动态 » 正文

太突然了!知名品牌已申请破产清算!市值蒸发了100多亿,股价跌了90%以上!

放大字体  缩小字体 发布日期:2021-11-25 14:15:01    来源:尊龙凯时品牌网     浏览次数:736    评论:0
导读

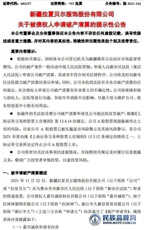
  11月24日上午,“La Chapelle申请破产清算”的话题突然在微博热搜榜上跃居榜首,让很多购买过该品牌产品的网友大吃一惊。  11月22日,*ST La Chapelle发布公告称,公司从乌鲁木齐新区人民法院获悉,嘉兴程心服装有限公司等3家公司提交《破产申请书》申请对La Chapelle进行破产清算。  值得注意的是,如果法院最终受

  11月24日上午,“La  Chapelle申请破产清算”的话题突然在微博热搜榜上跃居榜首,让很多购买过该品牌产品的网友大吃一惊。

  11月22日,*ST  La  Chapelle发布公告称,公司从乌鲁木齐新区人民法院获悉,嘉兴程心服装有限公司等3家公司提交《破产申请书》申请对La  Chapelle进行破产清算。


  值得注意的是,如果法院最终受理公司破产清算申请,公司被法院宣告破产,公司a股将面临被终止上市的风险。


  被称为“中国ZARA”的前女装巨头La  Chapelle成立于1998年,曾是一代女性心中“时尚”的象征。近年来,La  Chapelle走下坡路,大规模关店,股价一路走低。


  La  chapelle被申请破产清算。


  11月22日,La  Chapelle从乌鲁木齐新区人民法院(以下简称“新区法院”)送达的快报中获悉,公司债权人嘉兴程心、海宁红树林、浙江仲达大学(以上三方统称“申请人”)已向其提交《破产申请书》。

  其中,浙江仲达大学在申请书中指出,被申请人已不能清偿到期债务,明显缺乏清偿能力,已完全符合法律规定的破产条件。为实现申请人的债权,保护申请人的合法权益,根据相关法律规定,请求法院宣告被申请人破产,并用破产财产清偿申请人。


  对于上述事项,*ST拉夏表示,根据相关规定,公司破产案件一般应由中级人民法院管辖,因为公司登记机关为新疆维吾尔自治区市场监督管理局。申请人向新城区法院(基层人民法院)申请公司破产清算,其请求不符合相关法律程序的,公司将及时向新城区法院提交破产清算异议申请;同时,公司未收到法院关于本次破产清算的任何裁定,债权人申请破产清算存在较大不确定性。


  此外,公司将继续积极与债权人、法院等沟通。力争尽快消除不利影响,并尽最大努力维护公司、股东特别是中小股东的利益。


  如果相关法院最终受理公司破产清算申请,公司被法院宣告破产,根据相关规定,公司a股将面临被终止上市的风险。目前,公司a股股票已被给予退市风险警示等风险警示。如2021年发生第《上海证券交易所股票上市规则》13.3.12条规定的情形之一,上海证券交易所决定终止公司a股股票上市。


  它曾经是中国女装的顶级品牌。


  La  chapelle曾经有一个“高光时刻”。La  Chapelle成立于1998年,公司旗下拥有La  Chapelle、La  Chapelle  SPORT、Candies等女装品牌。在鼎盛时期,La  Chapelle的品牌阵营从最初的3个扩大到20多个,涵盖女装、男装和童装。


  2014年,公司在香港联交所上市;2017年,公司登陆上交所主板,成为首家“A  H”服装品牌。随后,这家女装品牌企业在全国迅速扩张。2017年底,La  Chapelle门店数量攀升至近1万家(9448家)的峰值,被称为“中国ZARA”。


  2014年前后,La  Chapelle的市场表现相当亮眼。当时公司还处于高速增长期。根据其在香港上市的招股书和2013年的零售额,La  Chapelle的市场份额仅次于畅销书和E-land  Group排名第三,公司当时的市场份额水平已经超过了ZARA、优衣库、HM等国际知名快时尚品牌。


  然而,美好的时光并没有持续多久。由于战略失误和快速扩张,2018年公司首次出现亏损,亏损达到1.6亿元。2019年,公司亏损21.66亿元。


  据报道,2019年,La  Chapelle关闭了4391家门店,平均每天关闭12家门店。


  到今年上半年末,La  Chapelle只有400多家线下网点,这只是高峰期的一小部分。


  深陷债务危机,股价下跌超过90%


  10月28日,*ST拉夏发布公告称,公司近期新增两起诉讼,截至目前公司共涉及58起诉讼,总金额5.3亿元。


  因诉讼较多,公司及子公司共有144个银行账户被冻结,冻结金额约1.26亿元;公司17家子公司股权被冻结,涉案金额合计约6.73亿元。受31起诉讼影响,公司4处房产被查封。


  三季报数据显示,*ST拉夏前三季度实现营收3.65亿元,同比减少78.16%;净亏损2.89亿元,同比增长63.92%。第三季度营业收入8670.3万元,同比减少71.74%。净亏损5167.8万元。


  *ST拉夏解释称,营收减少主要是由于公司持续关闭线下门店和转型授权业务模式。至于净亏损收窄,主要是公司为控制支出成本而采取的收缩策略导致亏损减少所致。


  值得注意的是,*ST拉夏的负债率创下上市以来新高。截至三季度末,公司资产总额28.89亿元,负债总额38.61亿元,资产负债率达到133.63%。从股价表现来看,也处于低点。6月以来,该股累计下跌超过34%,股价较历史高点累计下跌超过90%。截至11月23日收盘,*ST拉夏收跌2.12%至2.31元/股,市值仅8.68亿元。这也意味着*ST拉夏的市值已经从巅峰蒸发了110多亿元。


  来源:中国商报综合全国商报、中国证券报、潇湘晨报、中国经济网、21世纪经济报道等。


 
(文/小编)
免责声明
本文为小编原创作品,作者: 小编。欢迎转载,转载请注明原文出处:http://www.tedaishow.com/news/show-84365.html 。本文仅代表作者个人观点,本站未对其内容进行核实,请读者仅做参考,如若文中涉及有违公德、触犯法律的内容,一经发现,立即删除,作者需自行承担相应责任。涉及到版权或其他问题,请及时尊龙凯时mail@tedaishow.com。
0相关评论
 
尊龙凯时