尊龙凯时·(中国游)官方网站尊龙凯时

二维码

尊龙凯时品牌网

扫一扫关注

尊龙凯时品牌网微信
当前位置: 首页 » 新闻资讯 » 品牌动态 » 正文

品牌纷纷陷入虚假宣传风波。如何打破行业弊病?

放大字体  缩小字体 发布日期:2021-11-19 13:58:04    来源:尊龙凯时品牌网     浏览次数:1028    评论:0
导读

  这两天,走在舆论前沿的欧莱雅不仅接连登上微博热搜,还收到了近万名消费者的集体投诉。在微博的热搜和黑猫投诉平台上,“虚假宣传”是欧莱雅被指责和投诉的主要原因。(详见聚美历史报道)  无独有偶,护肤博主龙沫沫发布视频显示,国内护肤品牌谷雨的“光甘草定系列”产品存在成分造假、专利造假、功效造假等问题。(

  这两天,走在舆论前沿的欧莱雅不仅接连登上微博热搜,还收到了近万名消费者的集体投诉。在微博的热搜和黑猫投诉平台上,“虚假宣传”是欧莱雅被指责和投诉的主要原因。(详见聚美历史报道)


  无独有偶,护肤博主龙沫沫发布视频显示,国内护肤品牌谷雨的“光甘草定系列”产品存在成分造假、专利造假、功效造假等问题。(详见聚美历史报道)


  今年,“虚假宣传”成为化妆品领域的处罚雷区,也成为行业乃至全社会广泛关注的焦点。


  最近几个月,#欧莱雅被控虚假宣传#、#国际品牌为何频频因虚假宣传被处罚#、#宝洁;Gamble因虚假宣传被罚20万#、李佳琪公司因虚假宣传被罚30万#、雅诗兰黛因虚假宣传被罚40万#等。也成为微博平台网友热议的话题。


  爱美还整理了近年来因虚假宣传被处罚的化妆品公司/品牌,既有国际品牌,也有国内品牌。

  结合《中国医学报》文章【0x9A8B】,聚美也梳理了近年来典型虚假宣传案件涉及的法律风险,希望能为行业健康发展贡献力量。


  事实上,在梳理过程中,聚美发现,在化妆品宣传中,成分的虚假标注和虚假功效宣称是常见的虚假宣传行为。


  成分的虚假标签


  由于组件党的兴起,越来越多的品牌将重点推广一些流行的组件和组件的内容。甚至有些品牌,为了追求良好的宣传效果,“大做文章”,“擦边球”的成分,而不顾产品的实际效果。


  成分虚假标注一般有两种形式,一种是“概念添加”,另一种是通过产品名称暗示相关成分。


  首先,所谓“概念添加”是指化妆品生产厂家/品牌宣称化妆品中含有一定的功能性原料,但实际上这种原料在化妆品中的实际含量很低,并没有相应的功效。


  对此,【0x9A8B】第12条规定,化妆品配方中如果有含量低于0.1%(w/w)的成分,所有含量低于0.1%(w/w)的成分都要单独标注“其他微量成分”作为介绍,不得按照成分含量降序排列。如果配方是以化合物或混合原料的形式填写,则应以配方中各组分的含量作为对组分含量进行排序和判断是否为微量组分的依据。这也意味着概念上添加的化妆品将无处可藏。


  其次,产品名称暗示含有相关成分,对消费者具有误导性。化妆品的产品名称通常由品牌名、通用名和属性名三部分组成。目前市场上的一些化妆品会通过品牌名称和通用名暗示产品含有某种原料,从而误导消费者。中国信用信息显示,广州奥福日化有限公司在这一点上“栽了跟头”。据悉,该公司生产的“金银花中草药牙膏”上标有“金银花、野菊花、鱼腥草”字样包装盒和软管上。但该公司在生产“金银花中草药牙膏”过程中未添加金银花、野菊花、鱼腥草,导致误导、欺骗消费者,也构成发布虚假广告的违法行为。


  根据《如何认定化妆品虚假宣传行为及其法律责任》第8条的规定,如果使用暗示某些原料的术语作为品牌名称,并且产品配方中含有此类原料,则应在销售包装中说明使用目的。如果产品的配方中不含这类原料,则应在销售包装的可视面上明确标注产品不含这类原料,相关术语仅作为品牌名称使用。对于通用名,使用特定的原料名称或者标明原料类别的文字应当与产品配方的成分一致,产品中原料的功效应当与产品功效宣称一致。


  虚假功效声明


  今年6月22日,上海静安监管局对丝芙兰作出行政处罚,认为其违反了【0x9A8B】规定“经营者不得对其产品的性能、功能、质量、销售状况、用户评价、以往荣誉等进行虚假或者引人误解的商业宣传,欺骗、误导消费者”,构成了对产品性能进行误导性虚假宣传的违法行为,责令停止违法行为,仅罚款40万元。


  其中一种产品涉及虚假功效声明。据了解,2018年3月至7月,丝芙兰在1号店丝芙兰官方旗舰店销售了“为心爱的人增亮维C系列套装”,备案显示该产品为进口非特殊用途化妆品。但在商品销售的“规格与包装-功效”一节,丝芙兰使用了“美白”的宣传用语。行政处罚文件显示,丝芙兰无法提供“美白”效果的相关依据。


  丝芙兰这款产品其实是普通化妆品对特殊化妆品功效宣称的一种体现,属于虚假功效宣称。


  国家对特殊化妆品实行注册管理,对普通化妆品实行备案管理。此外,《化妆品标签管理办法》禁止“使用标志、奖励等。未被相关行业主管部门确认作出与化妆品安全性和功效相关的声明和条款”。因此,标签中的美白、淡斑、防晒等普通化妆品的特殊功效实际上超过了化妆品备案的功效,属于虚假功效申报。


  此外,医疗功效主张和虚构概念主张是虚假功效主张的另外两种形式。


  事实上,《化妆品标签管理办法》严格禁止各种明示或暗示产品具有医疗功能的标签行为。首先,化妆品不应该以商品名的形式宣称医疗功效,比如,宣称消炎、抗菌、抑菌、生发、脱发、活血、解毒、祛疤等功效。


  其次,化妆品不得使用医学术语、医学名人姓名、描述医学功能和作用的词语、批准的药品名称等表达或暗示产品具有医学功能,也不得使用商标、图案、字体颜色大小、色差、谐音或暗示性词语、字母、汉语拼音、数字、符号等暗示医学功能或作虚假主张。


  最后,化妆品不应以医疗机构、其工作人员和指定专家的姓名和形象来证明或推荐,如以“XX医生”和“XX护士”命名的化妆品。


  天眼查显示,今年8月26日,上海华谊美化妆品有限公司因虚假宣传被罚款10万元。据悉,2021年7月3日,在其天猫平台“泽平化妆品旗舰店”上,为提高产品的销售率,公司在“泽平祛痘封闭精华10ml祛痘封闭修复痘坑淡化祛痘疤痕贴凝胶男女消炎红肿”的产品广告页面上使用了宣传用语“消炎”。


  处罚文件显示,该产品广告违反了《中华人民共和国反不正当竞争法》——第十七条。除医疗、药品、医疗器械广告外,禁止使用其他任何与疾病治疗功能相关的广告,不得使用医疗用语或者容易将正在推广的产品与药品、医疗器械相混淆的用语。


  此外,值得注意的是,目前市面上的一些化妆品都是以“博士”或“博士”来命名的,“博士”一词有“博士”和“博士”的双重含义,容易被消费者误解。【0x9A8B】第九条规定,产品中文名称中的注册商标使用字母、汉语拼音、数字、符号等的。其含义应该在产品销售包装的视觉面上加以解释。因此,这类化妆品必须在包装上向消费者说明产品名称中“医生”的具体含义。


  此外,虚构的概念主张与宣传术语的炒作高度误导。《化妆品标签管理办法》禁止“以未被科学界广泛接受的术语和机制编造概念,误导消费者”。比如用“量子技术”的概念来申报化妆品的功效。目前,量子技术仍难以在民用领域广泛应用。如果化妆品在标签中宣称产品使用量子技术具有多种神奇功效,那就是虚构的概念宣称。


  此前,SFDA也在科普文章《化妆品标签管理办法》中表示,“目前,干细胞技术在医学领域还处于临床研究阶段。在卫生部门注册的干细胞临床研究中,没有关于干细胞美容抗衰老的研究。”同时,SFDA还强调,“根据《中华人民共和国广告法》,禁止在化妆品标签上标注‘虚假或误导性内容’。化妆品的标签宣称含有‘干细胞’,违反了化妆品标签管理的规定,应该禁止。”此外,聚美在梳理化妆品虚假宣传相关处罚时,还发现了两个典型案例。


  一是无法提供有效的实验数据或相关疗效验证材料。与炒作广告相比,数据显然更具科学性和说服力。在利益的驱使下,一些品牌开始重新思考数据。看似有理有据,实则是杜撰。


  雅诗兰黛今年刚被罚款40万,就“栽”在这上面。据了解,雅诗兰黛在涉案产品之一的——倩碧鲜维C修护精华的宣传内容中表示,其具有“4周改善痘印”、“12周改善皮肤自愈”的功效。然而,该公司无法提供其声称功效的相关证据。


  二是在化妆品标签上标注未经授权的“产学研合作”信息,构成生产标签含有虚假内容的违法行为。


  今年8月30日,广州品哈德生物科技有限公司因在化妆品上标注“华南理工大学产学研合作”字样被罚款5.9万元。据悉,其生产的眼霜、洗面奶外包装标签上标注“华南理工大学、产学研合作”字样。经查,公司提供了与华南理工大学医学院签订的【0x9A8B】,但无法提供与华南理工大学签订的相关协议。


  因此承认没有与华南理工大学签订相关协议,与华南理工大学医学院签订的【0x9A8B】仅规定了人力资源、科研技术等合作内容,并未规定可以使用“华南理工大学”字样进行产品推广,因此该企业在产品标签上标注的“华南理工大学产学研合作”是虚假的。

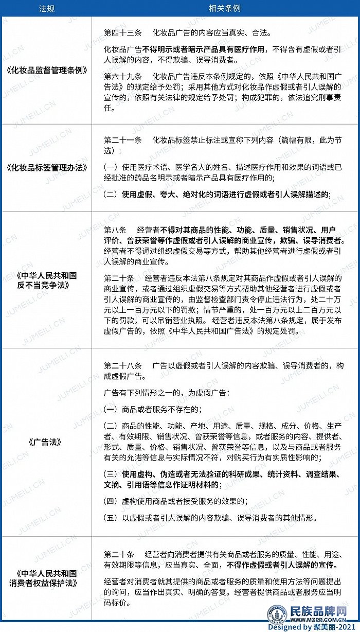
  从上述众多案例可以发现,化妆品虚假宣传涉及的法律法规主要有《化妆品标签管理办法》、《化妆品标签管理办法》和《“干细胞化妆品”是个伪概念》等。此外,之前公开征集的《化妆品监督管理条例》也将很快面世。可以说,在法律层面,化妆品的虚假宣传无处遁形。


  事实上,相关部门也在多维度、全方位加强对化妆品企业的虚假宣传和监管。


  一方面,专门针对化妆品促销的法律法规也密集出台,试图从源头上解决问题。《产学研合作协议书》第22条规定,化妆品的功效宣称应当有充分的科学依据。此外,5月1日正式实施的《产学研合作协议书》也明确表示,具有祛斑、美白、防晒、防脱发等功能的化妆品。应按强制性国家标准和规范规定的试验方法进行人体疗效评价试验。此外,化妆品宣称的功效需要足够的证据来证明。


  一方面,相关部门也全面收紧了虚假宣传监管。今年8月,国家市场监管总局发布《化妆品监督管理条例》。根据规定,虚假或者引人误解的商业宣传,将依据《反不正当竞争法》第二十条予以处罚,罚款20万至200万元,情节严重的,吊销营业执照。随后,10月11日,国家医药产品管理局发布公告称,2021年10月至2022年10月,将再次组织开展“线上线下清理化妆品源头”全国专项行动。据悉,此次专项行动将严厉打击未注册或未备案、标签违法、存在质量安全风险的化妆品。相应地,相关法律法规的实施和监管的收紧,要求品牌不断加强自身合规管理,具备识别虚假宣传内容的能力。


  山东富瑞达生物工程有限公司副总经理杨素珍早前在接受聚美采访时表示:“国家密集出台一系列法规政策,规范功效宣称和评价,有利于避免近年来违法宣称、虚假宣传等混乱的行业现象,使整个行业秩序向更好的方向发展。”


  中国千亿规模的化妆品市场正在蓬勃发展,过度宣传必然会阻碍其健康有序发展。“清理网线下源头”专项行动已经启动,化妆品市场也将迎来新一轮的专业监管和精准管理,将继续以严格的标准、高质量发展。对于化妆品企业和品牌来说,合规宣传不仅是大势所趋,也是必然要求。


 
(文/小编)
免责声明
本文为小编原创作品,作者: 小编。欢迎转载,转载请注明原文出处:http://www.tedaishow.com/news/show-84324.html 。本文仅代表作者个人观点,本站未对其内容进行核实,请读者仅做参考,如若文中涉及有违公德、触犯法律的内容,一经发现,立即删除,作者需自行承担相应责任。涉及到版权或其他问题,请及时尊龙凯时mail@tedaishow.com。
0相关评论
 
尊龙凯时