扫一扫
用手机做贸易
服务介绍 服务对比 建站服务 精美商铺
排名推广 积分商城 意见反馈 尊龙凯时
最近搜过
相关热搜榜
扫一扫关注
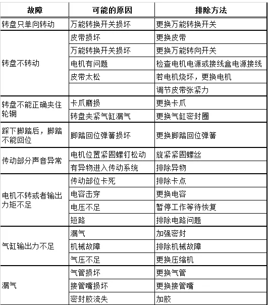
拆胎机常见故障及排除方法:
科技专业会作品展示
小米9 上手体验 相机视频评测「科技发现」
《创业人物访谈》——马志坤
浏览手机版
关注公众号
服务热线(周一至周六 9:00-20:00)
服务QQ(周一至周六 9:00-20:00)
CopyRight 2013-2019 尊龙凯时品牌网(www.tedaishow.com)未经授权 禁止复制转载 版权所有
如有意见建议或投诉等情况,E-mail:2409157061#qq.com(请将#替换成@)请尊龙凯时将会在48小时内给与处理。
售前1
售前2
售后